Sale NOC Purchase Process Flow

GENERALFlowchartadvanced
Sale NOC Purchase Process Flow — GENERAL flowchart diagram

About This Architecture

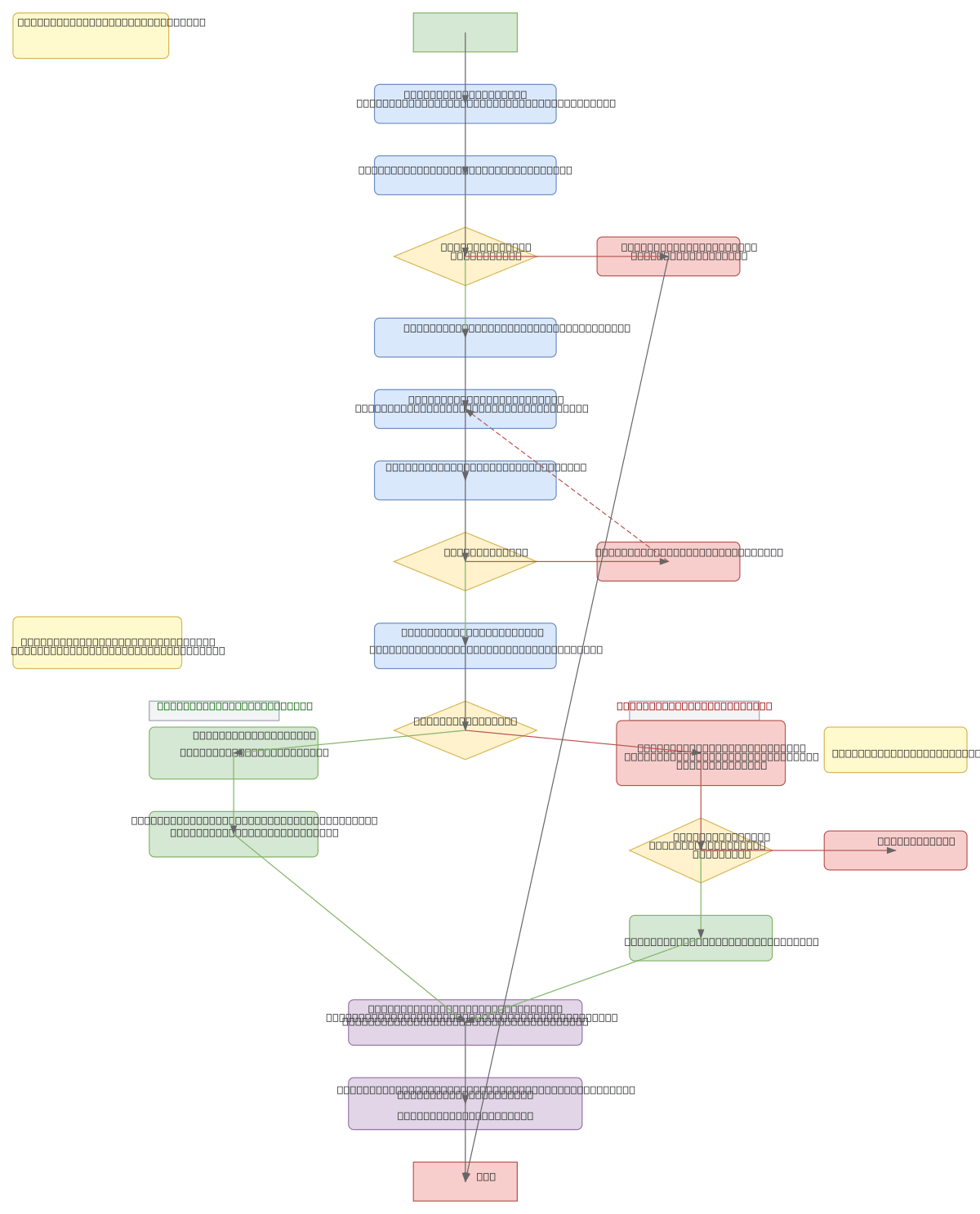
Sale NOC Purchase Process Flow automates real estate transaction clearance through a multi-stage validation pipeline combining mandatory UAE Pass authentication, AI-powered document verification, and parallel compliance checks. Requestors submit NOC applications, upload required documents, and trigger eight simultaneous AI validation checks—identity verification, unit status, document authenticity—with results routed to either auto-issuance or exception management queues. The all-clear path generates digitally signed NOC certificates with unique QR codes within two hours; exceptions escalate to OA Manager review with one-business-day SLA. Post-issuance, approved NOCs trigger DLD transfer readiness flags and archive to a document vault, with audit logging and fee charging (AED 500–1,000) at each stage. Fork this diagram on Diagrams.so to customize validation rules, adjust SLA targets, or integrate with your real estate management system.

People also ask

How can I automate NOC issuance for real estate purchases with AI validation and exception handling?

This diagram shows a complete NOC purchase process combining UAE Pass authentication, AI-powered document completeness and format validation, and eight parallel compliance checks (identity, unit status, authenticity). Approved applications auto-generate digitally signed certificates within two hours; exceptions route to manager review with one-business-day SLA, ensuring both speed and compliance.

workflow automationreal estateAI validationexception handlingprocess flowcompliance
Domain:
Software Architecture
Audience:
Business process architects and NOC (No Objection Certificate) administrators managing real estate transaction workflows

Generated by Diagrams.so — AI architecture diagram generator with native Draw.io output. Fork this diagram, remix it, or download as .drawio, PNG, or SVG.

Generate your own flowchart diagram →

About This Architecture

Sale NOC Purchase Process Flow automates real estate transaction clearance through a multi-stage validation pipeline combining mandatory UAE Pass authentication, AI-powered document verification, and parallel compliance checks. Requestors submit NOC applications, upload required documents, and trigger eight simultaneous AI validation checks—identity verification, unit status, document authenticity—with results routed to either auto-issuance or exception management queues. The all-clear path generates digitally signed NOC certificates with unique QR codes within two hours; exceptions escalate to OA Manager review with one-business-day SLA. Post-issuance, approved NOCs trigger DLD transfer readiness flags and archive to a document vault, with audit logging and fee charging (AED 500–1,000) at each stage. Fork this diagram on Diagrams.so to customize validation rules, adjust SLA targets, or integrate with your real estate management system.

People also ask

How can I automate NOC issuance for real estate purchases with AI validation and exception handling?

This diagram shows a complete NOC purchase process combining UAE Pass authentication, AI-powered document completeness and format validation, and eight parallel compliance checks (identity, unit status, authenticity). Approved applications auto-generate digitally signed certificates within two hours; exceptions route to manager review with one-business-day SLA, ensuring both speed and compliance.

Sale NOC Purchase Process Flow

Autoadvancedworkflow automationreal estateAI validationexception handlingprocess flowcompliance
Domain: Software ArchitectureAudience: Business process architects and NOC (No Objection Certificate) administrators managing real estate transaction workflows
0 views0 favoritesPublic

Created by

April 28, 2026

Updated

April 28, 2026 at 7:06 AM

Type

flowchart

Need a custom architecture diagram?

Describe your architecture in plain English and get a production-ready Draw.io diagram in seconds. Works for AWS, Azure, GCP, Kubernetes, and more.

Generate with AI