Sale NOC Issuance Process Flow

GENERALFlowchartadvanced
Sale NOC Issuance Process Flow — GENERAL flowchart diagram

About This Architecture

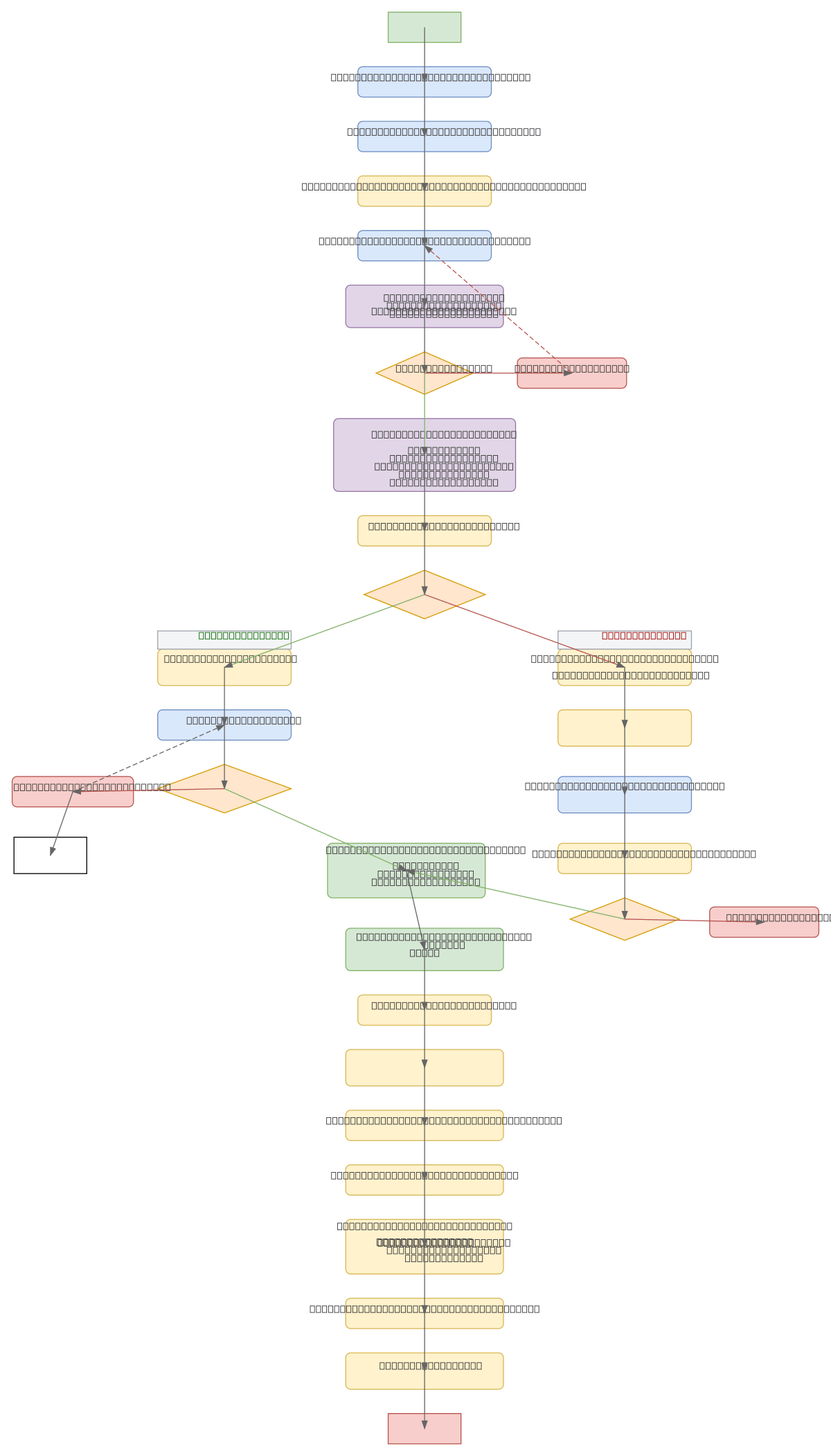
Sale NOC issuance process flow integrating UAE Pass authentication, AI-powered document validation, and DLD integration for real estate transfer readiness. Users authenticate, submit forms with documents, and the system runs eight parallel validation checks with a 95% confidence threshold before fee calculation and OA Manager review. Approved NOCs generate bilingual certificates with unique QR codes, trigger DLD integration events, and archive immutably in a document vault linked to property units. This end-to-end workflow demonstrates best practices for regulatory compliance, audit logging, and seamless government integration in high-stakes property transactions.

People also ask

How does an automated NOC issuance system validate documents and integrate with government agencies?

This diagram shows a complete Sale NOC workflow where users authenticate via UAE Pass, upload documents for AI-powered validation (8 parallel checks in 60 seconds), and upon 95%+ approval, proceed through fee calculation and OA Manager review. Approved NOCs generate QR-linked certificates, trigger DLD integration events, and archive immutably in a document vault.

regulatory-workflowdocument-validationgovernment-integrationprocess-automationreal-estatecompliance
Domain:
Software Architecture
Audience:
Business process architects and system designers implementing regulatory NOC issuance workflows

Generated by Diagrams.so — AI architecture diagram generator with native Draw.io output. Fork this diagram, remix it, or download as .drawio, PNG, or SVG.

Generate your own flowchart diagram →

About This Architecture

Sale NOC issuance process flow integrating UAE Pass authentication, AI-powered document validation, and DLD integration for real estate transfer readiness. Users authenticate, submit forms with documents, and the system runs eight parallel validation checks with a 95% confidence threshold before fee calculation and OA Manager review. Approved NOCs generate bilingual certificates with unique QR codes, trigger DLD integration events, and archive immutably in a document vault linked to property units. This end-to-end workflow demonstrates best practices for regulatory compliance, audit logging, and seamless government integration in high-stakes property transactions.

People also ask

How does an automated NOC issuance system validate documents and integrate with government agencies?

This diagram shows a complete Sale NOC workflow where users authenticate via UAE Pass, upload documents for AI-powered validation (8 parallel checks in 60 seconds), and upon 95%+ approval, proceed through fee calculation and OA Manager review. Approved NOCs generate QR-linked certificates, trigger DLD integration events, and archive immutably in a document vault.

Sale NOC Issuance Process Flow

Autoadvancedregulatory-workflowdocument-validationgovernment-integrationprocess-automationreal-estatecompliance
Domain: Software ArchitectureAudience: Business process architects and system designers implementing regulatory NOC issuance workflows
0 views0 favoritesPublic

Created by

April 23, 2026

Updated

April 23, 2026 at 12:18 PM

Type

flowchart

Need a custom architecture diagram?

Describe your architecture in plain English and get a production-ready Draw.io diagram in seconds. Works for AWS, Azure, GCP, Kubernetes, and more.

Generate with AI