Jewelry Store Automation Workflow

GENERALFlowchartintermediate
Jewelry Store Automation Workflow — GENERAL flowchart diagram

About This Architecture

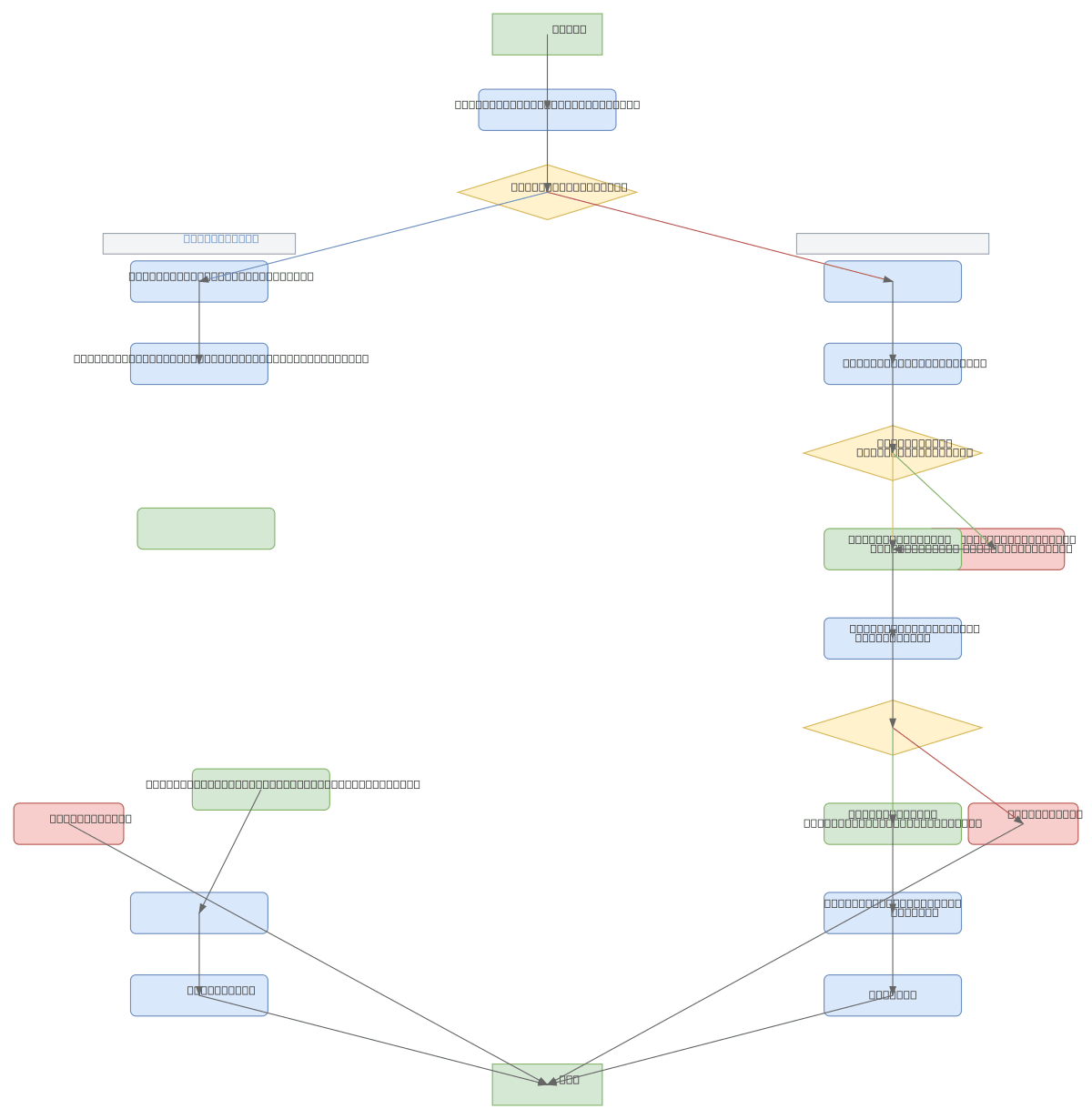
Jewelry store automation workflow orchestrating buy and sell transactions with real-time gold price integration and dynamic margin application. Store staff or customers initiate transactions, the system fetches current market gold prices, applies staff-defined profit margins, and evaluates active discounts before presenting final prices. Upon customer acceptance, the workflow confirms purchases by updating inventory and stock control records, then generates transaction receipts. Fork this diagram to customize margin rules, add payment gateway integration, or extend discount logic for multi-location jewelry retail operations.

People also ask

How do jewelry stores automate buying and selling transactions with real-time gold price feeds and dynamic pricing?

This workflow automates jewelry transactions by fetching current market gold prices, applying staff-defined profit margins for buy/sell operations, evaluating active discounts, and updating inventory upon customer acceptance. The system generates receipts and maintains stock control records automatically.

retail automationjewelry store operationsworkflow automationinventory managementpoint of saletransaction processing
Domain:
Software Architecture
Audience:
retail operations managers and jewelry store automation specialists

Generated by Diagrams.so — AI architecture diagram generator with native Draw.io output. Fork this diagram, remix it, or download as .drawio, PNG, or SVG.

Generate your own flowchart diagram →

About This Architecture

Jewelry store automation workflow orchestrating buy and sell transactions with real-time gold price integration and dynamic margin application. Store staff or customers initiate transactions, the system fetches current market gold prices, applies staff-defined profit margins, and evaluates active discounts before presenting final prices. Upon customer acceptance, the workflow confirms purchases by updating inventory and stock control records, then generates transaction receipts. Fork this diagram to customize margin rules, add payment gateway integration, or extend discount logic for multi-location jewelry retail operations.

People also ask

How do jewelry stores automate buying and selling transactions with real-time gold price feeds and dynamic pricing?

This workflow automates jewelry transactions by fetching current market gold prices, applying staff-defined profit margins for buy/sell operations, evaluating active discounts, and updating inventory upon customer acceptance. The system generates receipts and maintains stock control records automatically.

Jewelry Store Automation Workflow

Autointermediateretail automationjewelry store operationsworkflow automationinventory managementpoint of saletransaction processing
Domain: Software ArchitectureAudience: retail operations managers and jewelry store automation specialists
0 views0 favoritesPublic

Created by

April 26, 2026

Updated

April 26, 2026 at 8:38 PM

Type

flowchart

Need a custom architecture diagram?

Describe your architecture in plain English and get a production-ready Draw.io diagram in seconds. Works for AWS, Azure, GCP, Kubernetes, and more.

Generate with AI