ER - Sistema Educacional Gamificado

GENERALNetworkintermediate
ER - Sistema Educacional Gamificado — GENERAL network diagram

About This Architecture

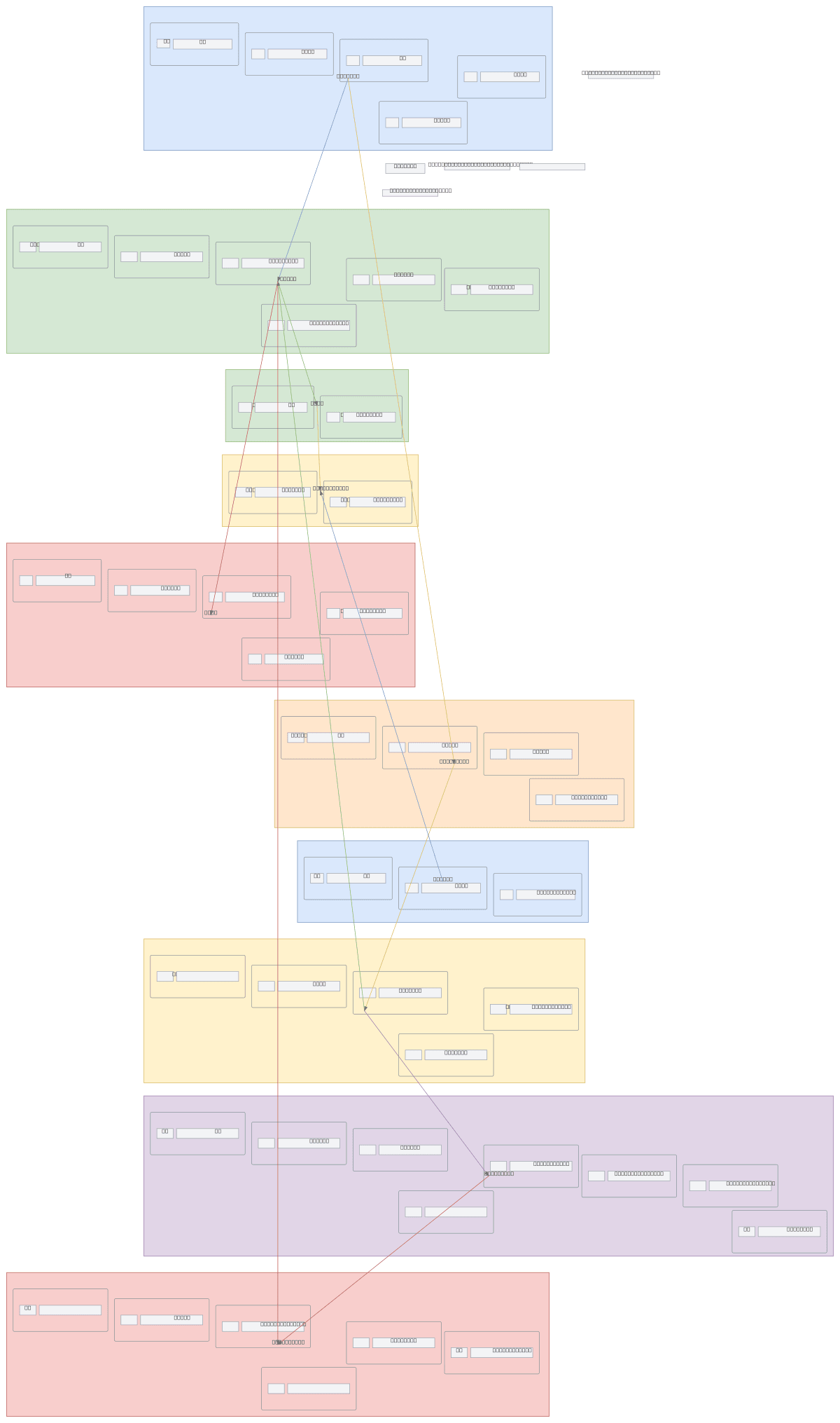
Gamified educational system ER diagram modeling users, students, teachers, classes, activities, performance tracking, and avatar progression mechanics. The schema separates USUARIO (base user) into ALUNO (student) and PROFESSOR (teacher) via inheritance, with TURMA (class) linking professors to students and activities. Student engagement is captured through DESEMPENHO (performance scores and audio responses), FASE (level progression with star ratings), and LOJA/AVATAR (in-game currency and collectible rewards). This normalized structure supports real-time progress tracking, phoneme-based activity sequencing, and gamification incentives critical for retention in educational platforms. Fork and customize this diagram on Diagrams.so to adapt the schema for your learning management system, add additional reward mechanics, or integrate assessment workflows. The N:N relationship via LOJA_AVATAR enables flexible avatar pricing and inventory management without coupling student purchases to specific avatar definitions.

People also ask

What is the database schema structure for a gamified educational platform with student progression and avatar rewards?

This ER diagram defines a normalized schema where USUARIO splits into ALUNO and PROFESSOR via inheritance, TURMA links teachers to students and activities, DESEMPENHO tracks student performance on phoneme-based activities, FASE manages level progression with star ratings, and LOJA/AVATAR handles in-game currency and collectible rewards through an N:N junction table.

entity-relationship-diagrameducational-softwaregamificationdatabase-designlearning-management-systemschema-architecture
Domain:
Software Architecture
Audience:
database architects and educational software engineers designing gamified learning platforms

Generated by Diagrams.so — AI architecture diagram generator with native Draw.io output. Fork this diagram, remix it, or download as .drawio, PNG, or SVG.

Generate your own network diagram →

About This Architecture

Gamified educational system ER diagram modeling users, students, teachers, classes, activities, performance tracking, and avatar progression mechanics. The schema separates USUARIO (base user) into ALUNO (student) and PROFESSOR (teacher) via inheritance, with TURMA (class) linking professors to students and activities. Student engagement is captured through DESEMPENHO (performance scores and audio responses), FASE (level progression with star ratings), and LOJA/AVATAR (in-game currency and collectible rewards). This normalized structure supports real-time progress tracking, phoneme-based activity sequencing, and gamification incentives critical for retention in educational platforms. Fork and customize this diagram on Diagrams.so to adapt the schema for your learning management system, add additional reward mechanics, or integrate assessment workflows. The N:N relationship via LOJA_AVATAR enables flexible avatar pricing and inventory management without coupling student purchases to specific avatar definitions.

People also ask

What is the database schema structure for a gamified educational platform with student progression and avatar rewards?

This ER diagram defines a normalized schema where USUARIO splits into ALUNO and PROFESSOR via inheritance, TURMA links teachers to students and activities, DESEMPENHO tracks student performance on phoneme-based activities, FASE manages level progression with star ratings, and LOJA/AVATAR handles in-game currency and collectible rewards through an N:N junction table.

ER - Sistema Educacional Gamificado

Autointermediateentity-relationship-diagrameducational-softwaregamificationdatabase-designlearning-management-systemschema-architecture
Domain: Software ArchitectureAudience: database architects and educational software engineers designing gamified learning platforms
0 views0 favoritesPublic

Created by

April 30, 2026

Updated

April 30, 2026 at 5:45 PM

Type

network

Need a custom architecture diagram?

Describe your architecture in plain English and get a production-ready Draw.io diagram in seconds. Works for AWS, Azure, GCP, Kubernetes, and more.

Generate with AI