CONEXAO BA - ISP Network Topology

GENERALNetworkadvanced
CONEXAO BA - ISP Network Topology — GENERAL network diagram

About This Architecture

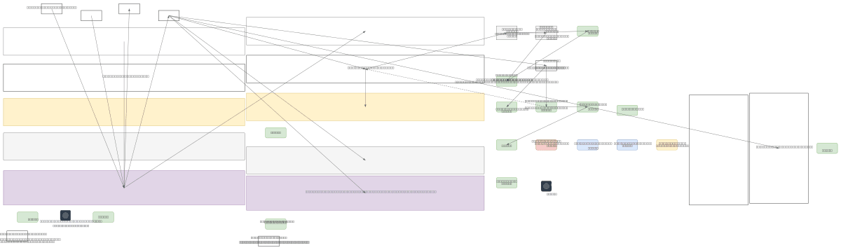
CONEXAO BA ISP network topology spans core, services, and access layers with dual-stack BGP transit via MAX and ENFORTEL upstreams, Google CDN peering, and FTTH subscriber delivery through OLT aggregation. Data flows from Internet through border routers (Huawei NE8000) and CGNAT appliances (MikroTik CCR1036) to a BNG handling PPPoE authentication against RADIUS/IXC platforms, then down L2 distribution to GPON OLTs serving end users. The architecture documents current infrastructure while marking legacy Itamaraju POP equipment for decommission and planning future MPLS/L2VPN migration for centralized subscriber management. This topology demonstrates carrier-grade redundancy, service layering, and graceful infrastructure evolution critical for ISP reliability and cost optimization. Fork this diagram on Diagrams.so to customize for your own multi-POP network, add additional transit providers, or model your migration timeline. The design balances operational complexity with subscriber growth and upstream resilience.

People also ask

How do ISPs architect multi-layer networks with BGP transit, CGNAT, and FTTH subscriber delivery while planning infrastructure migration?

CONEXAO BA topology shows a three-layer design: core layer with Huawei NE8000 border routers peering dual-stack BGP with MAX and ENFORTEL upstreams, services layer with MikroTik CGNAT and Huawei BNG handling PPPoE/RADIUS auth, and access layer with GPON OLTs delivering FTTH to subscribers. The diagram documents decommissioning of legacy Itamaraju POP equipment and planned MPLS/L2VPN migration for

ISPBGPFTTHCGNATnetwork-topologycarrier-infrastructure
Domain:
Networking
Audience:
Network architects and ISP infrastructure engineers designing multi-layer carrier networks

Generated by Diagrams.so — AI architecture diagram generator with native Draw.io output. Fork this diagram, remix it, or download as .drawio, PNG, or SVG.

Generate your own network diagram →

About This Architecture

CONEXAO BA ISP network topology spans core, services, and access layers with dual-stack BGP transit via MAX and ENFORTEL upstreams, Google CDN peering, and FTTH subscriber delivery through OLT aggregation. Data flows from Internet through border routers (Huawei NE8000) and CGNAT appliances (MikroTik CCR1036) to a BNG handling PPPoE authentication against RADIUS/IXC platforms, then down L2 distribution to GPON OLTs serving end users. The architecture documents current infrastructure while marking legacy Itamaraju POP equipment for decommission and planning future MPLS/L2VPN migration for centralized subscriber management. This topology demonstrates carrier-grade redundancy, service layering, and graceful infrastructure evolution critical for ISP reliability and cost optimization. Fork this diagram on Diagrams.so to customize for your own multi-POP network, add additional transit providers, or model your migration timeline. The design balances operational complexity with subscriber growth and upstream resilience.

People also ask

How do ISPs architect multi-layer networks with BGP transit, CGNAT, and FTTH subscriber delivery while planning infrastructure migration?

CONEXAO BA topology shows a three-layer design: core layer with Huawei NE8000 border routers peering dual-stack BGP with MAX and ENFORTEL upstreams, services layer with MikroTik CGNAT and Huawei BNG handling PPPoE/RADIUS auth, and access layer with GPON OLTs delivering FTTH to subscribers. The diagram documents decommissioning of legacy Itamaraju POP equipment and planned MPLS/L2VPN migration for

CONEXAO BA - ISP Network Topology

AutoadvancedISPBGPFTTHCGNATnetwork-topologycarrier-infrastructure
Domain: NetworkingAudience: Network architects and ISP infrastructure engineers designing multi-layer carrier networks
2 views0 favoritesPublic

Created by

April 13, 2026

Updated

April 16, 2026 at 9:42 PM

Type

network

Need a custom architecture diagram?

Describe your architecture in plain English and get a production-ready Draw.io diagram in seconds. Works for AWS, Azure, GCP, Kubernetes, and more.

Generate with AI