MLOps Heart Disease - ML Pipeline Completo

AWSFlowchartadvanced
MLOps Heart Disease - ML Pipeline Completo — AWS flowchart diagram

About This Architecture

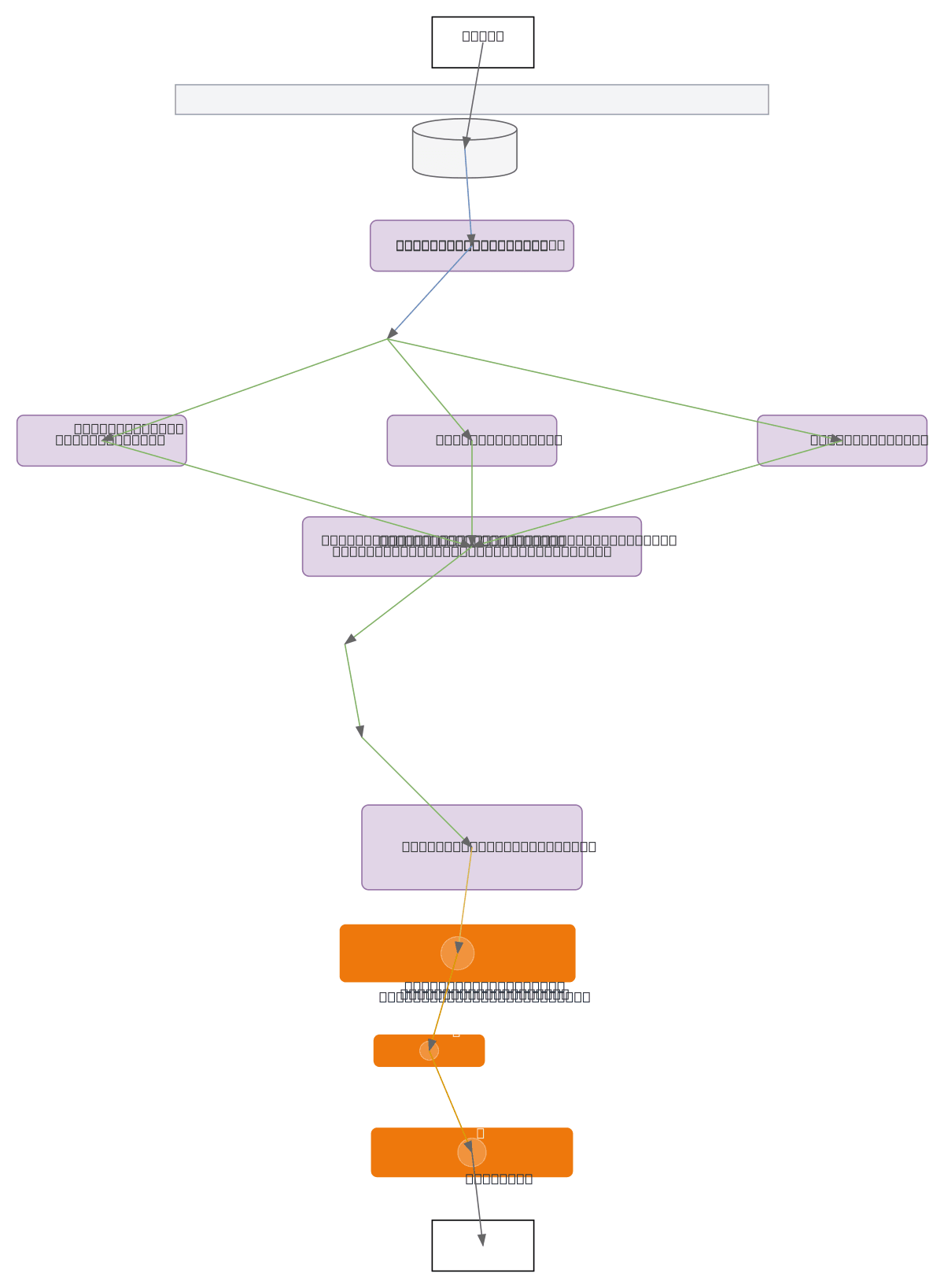
End-to-end MLOps pipeline for heart disease prediction using UCI Cleveland dataset with data validation, multi-strategy feature engineering, and hyperparameter optimization. Data flows from CSV through Great Expectations validation, then splits into three parallel pipelines: base features, PCA-reduced (5 components), and LDA-reduced (1 component), each training four models including Perceptron, Decision Tree, and Random Forest. Optuna optimizes hyperparameters with 5-fold cross-validation while MLflow tracks metrics, parameters, and artifacts for reproducibility. The best model registers in MLflow Model Registry and deploys via Streamlit app with drift detection, containerized in Docker, and hosted on AWS ECR with ECS Fargate for scalable inference. This architecture demonstrates production-grade MLOps best practices: automated validation, experiment tracking, model registry, and cloud-native deployment.

People also ask

How do I build a production MLOps pipeline with data validation, hyperparameter tuning, and AWS deployment?

This diagram shows a complete MLOps workflow: UCI Cleveland heart data validates via Great Expectations, branches into three feature pipelines (base, PCA, LDA), trains four models with Optuna hyperparameter optimization and 5-fold cross-validation, tracks experiments in MLflow, registers the best model, deploys via Streamlit with drift detection, containerizes in Docker, and scales on AWS ECS Farg

MLOpsAWSMachine LearningMLflowStreamlitDocker
Domain:
Ml Pipeline
Audience:
ML engineers and data scientists building production MLOps pipelines on AWS

Generated by Diagrams.so — AI architecture diagram generator with native Draw.io output. Fork this diagram, remix it, or download as .drawio, PNG, or SVG.

Generate your own flowchart diagram →

About This Architecture

End-to-end MLOps pipeline for heart disease prediction using UCI Cleveland dataset with data validation, multi-strategy feature engineering, and hyperparameter optimization. Data flows from CSV through Great Expectations validation, then splits into three parallel pipelines: base features, PCA-reduced (5 components), and LDA-reduced (1 component), each training four models including Perceptron, Decision Tree, and Random Forest. Optuna optimizes hyperparameters with 5-fold cross-validation while MLflow tracks metrics, parameters, and artifacts for reproducibility. The best model registers in MLflow Model Registry and deploys via Streamlit app with drift detection, containerized in Docker, and hosted on AWS ECR with ECS Fargate for scalable inference. This architecture demonstrates production-grade MLOps best practices: automated validation, experiment tracking, model registry, and cloud-native deployment.

People also ask

How do I build a production MLOps pipeline with data validation, hyperparameter tuning, and AWS deployment?

This diagram shows a complete MLOps workflow: UCI Cleveland heart data validates via Great Expectations, branches into three feature pipelines (base, PCA, LDA), trains four models with Optuna hyperparameter optimization and 5-fold cross-validation, tracks experiments in MLflow, registers the best model, deploys via Streamlit with drift detection, containerizes in Docker, and scales on AWS ECS Farg

MLOps Heart Disease - ML Pipeline Completo

AWSadvancedMLOpsMachine LearningMLflowStreamlitDocker
Domain: Ml PipelineAudience: ML engineers and data scientists building production MLOps pipelines on AWS
0 views0 favoritesPublic

Created by

April 20, 2026

Updated

April 20, 2026 at 8:01 PM

Type

flowchart

Need a custom architecture diagram?

Describe your architecture in plain English and get a production-ready Draw.io diagram in seconds. Works for AWS, Azure, GCP, Kubernetes, and more.

Generate with AI