Manufacturing System ER Diagram

GENERALErintermediate
Manufacturing System ER Diagram — GENERAL er diagram

About This Architecture

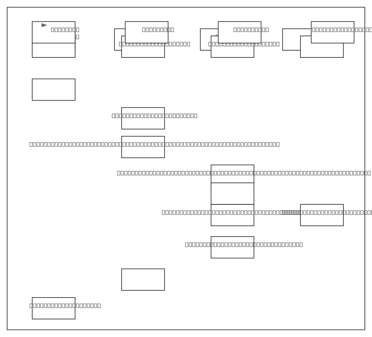
Manufacturing system ER diagram modeling production orders, materials inventory, quality checks, and user role-based access control. The schema connects Users and Roles through a junction table, links ProductionOrders to Materials via OrderMaterials, and tracks QualityChecks against each order with inspector assignment. This relational structure supports multi-user manufacturing workflows with role-based permissions, real-time stock tracking, and audit trails for quality compliance. Fork and customize this diagram on Diagrams.so to adapt it for your MES (Manufacturing Execution System), ERP integration, or shop-floor management platform. The ReportFilters table enables dynamic user-defined reporting on production metrics and material consumption.

People also ask

What does a manufacturing system database schema look like with production orders, materials, and quality checks?

This ER diagram shows a normalized manufacturing database with Users and Roles for access control, ProductionOrders linked to Materials via OrderMaterials for BOM tracking, QualityChecks tied to orders and inspectors, and ReportFilters for user-defined reporting. It supports multi-user shop-floor workflows with inventory management and compliance audit trails.

ER diagramdatabase schemamanufacturingproduction managementinventory controlrelational database
Domain:
Data Engineering
Audience:
Database architects and manufacturing systems engineers designing production order and inventory management schemas

Generated by Diagrams.so — AI architecture diagram generator with native Draw.io output. Fork this diagram, remix it, or download as .drawio, PNG, or SVG.

Generate your own er diagram →

About This Architecture

Manufacturing system ER diagram modeling production orders, materials inventory, quality checks, and user role-based access control. The schema connects Users and Roles through a junction table, links ProductionOrders to Materials via OrderMaterials, and tracks QualityChecks against each order with inspector assignment. This relational structure supports multi-user manufacturing workflows with role-based permissions, real-time stock tracking, and audit trails for quality compliance. Fork and customize this diagram on Diagrams.so to adapt it for your MES (Manufacturing Execution System), ERP integration, or shop-floor management platform. The ReportFilters table enables dynamic user-defined reporting on production metrics and material consumption.

People also ask

What does a manufacturing system database schema look like with production orders, materials, and quality checks?

This ER diagram shows a normalized manufacturing database with Users and Roles for access control, ProductionOrders linked to Materials via OrderMaterials for BOM tracking, QualityChecks tied to orders and inspectors, and ReportFilters for user-defined reporting. It supports multi-user shop-floor workflows with inventory management and compliance audit trails.

Manufacturing System ER Diagram

AutointermediateER diagramdatabase schemamanufacturingproduction managementinventory controlrelational database
Domain: Data EngineeringAudience: Database architects and manufacturing systems engineers designing production order and inventory management schemas
0 views0 favoritesPublic

Created by

April 27, 2026

Updated

April 27, 2026 at 2:22 PM

Type

er

Need a custom architecture diagram?

Describe your architecture in plain English and get a production-ready Draw.io diagram in seconds. Works for AWS, Azure, GCP, Kubernetes, and more.

Generate with AI