Banking Transaction System Architecture

OCIFlowchartadvanced
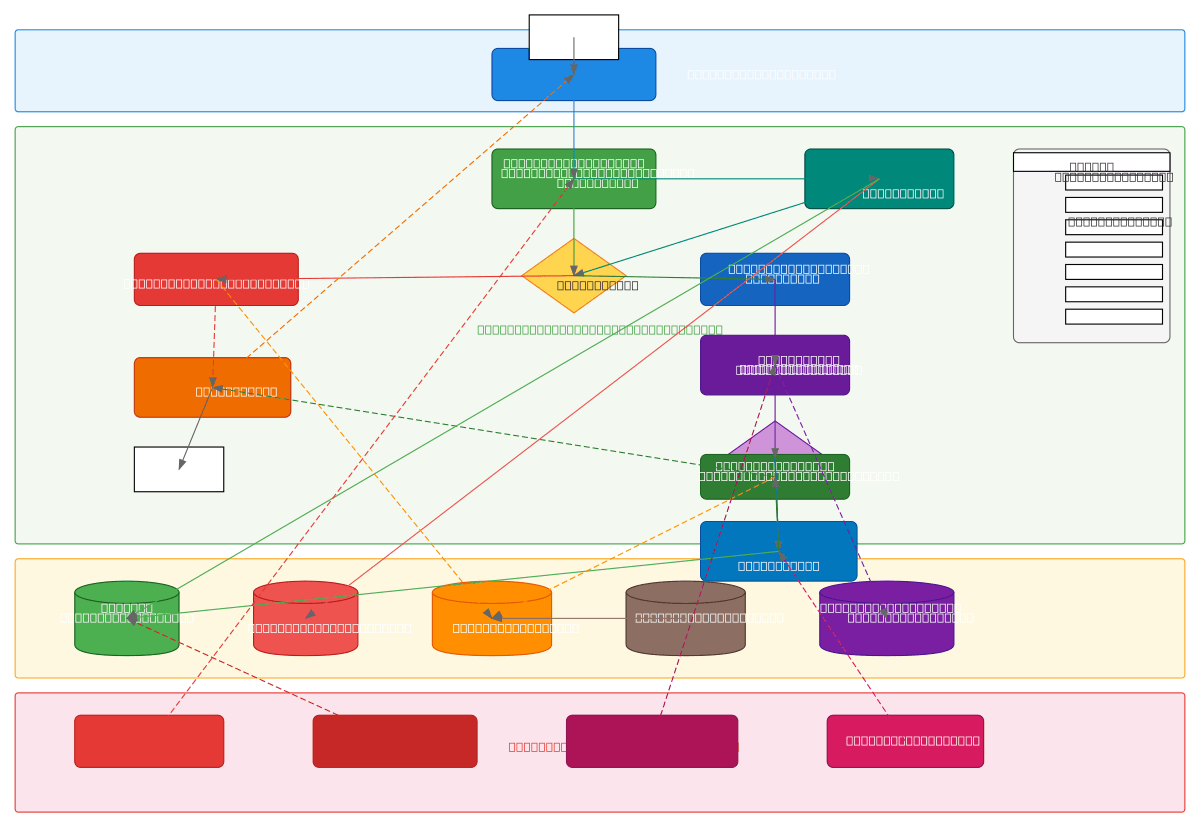
Banking Transaction System Architecture — OCI flowchart diagram

About This Architecture

Event-driven banking transaction system built on OCI using Spring Boot microservices, Apache Kafka async messaging, and Camunda BPM workflow orchestration. Frontend Application routes transaction requests through Transaction Service, which validates balances via Saldo Service before publishing approval or denial events to Kafka topics. MongoDB persists transactions, Redis provides atomic locks and caching, while New Relic APM, distributed tracing, and centralized logging ensure full observability across REST, Kafka, and Camunda flows. This architecture demonstrates fast-fail validation patterns, saga-based transaction orchestration, and real-time notifications via Kafka Consumer and Server-Sent Events. Fork and customize this diagram on Diagrams.so to adapt workflow steps, add additional microservices, or integrate alternative observability platforms.

People also ask

How do you design a scalable banking transaction system with event-driven microservices, workflow orchestration, and real-time observability on OCI?

This diagram shows a complete banking transaction architecture using Spring Boot microservices for transaction, balance, and notification services, with Apache Kafka for async event publishing (approval/denial), Camunda BPM for workflow orchestration, MongoDB for persistence, Redis for atomic locks, and New Relic APM for distributed tracing and centralized logging across all services.

OCImicroservicesevent-drivenSpring BootKafkaCamunda BPM
Domain:
Cloud Aws
Audience:
OCI solutions architects designing event-driven banking microservices

Generated by Diagrams.so — AI architecture diagram generator with native Draw.io output. Fork this diagram, remix it, or download as .drawio, PNG, or SVG.

Generate your own flowchart diagram →

About This Architecture

Event-driven banking transaction system built on OCI using Spring Boot microservices, Apache Kafka async messaging, and Camunda BPM workflow orchestration. Frontend Application routes transaction requests through Transaction Service, which validates balances via Saldo Service before publishing approval or denial events to Kafka topics. MongoDB persists transactions, Redis provides atomic locks and caching, while New Relic APM, distributed tracing, and centralized logging ensure full observability across REST, Kafka, and Camunda flows. This architecture demonstrates fast-fail validation patterns, saga-based transaction orchestration, and real-time notifications via Kafka Consumer and Server-Sent Events. Fork and customize this diagram on Diagrams.so to adapt workflow steps, add additional microservices, or integrate alternative observability platforms.

People also ask

How do you design a scalable banking transaction system with event-driven microservices, workflow orchestration, and real-time observability on OCI?

This diagram shows a complete banking transaction architecture using Spring Boot microservices for transaction, balance, and notification services, with Apache Kafka for async event publishing (approval/denial), Camunda BPM for workflow orchestration, MongoDB for persistence, Redis for atomic locks, and New Relic APM for distributed tracing and centralized logging across all services.

Banking Transaction System Architecture

OCIadvancedmicroservicesevent-drivenSpring BootKafkaCamunda BPM
Domain: Cloud AwsAudience: OCI solutions architects designing event-driven banking microservices
0 views0 favoritesPublic

Created by

April 16, 2026

Updated

April 16, 2026 at 3:25 AM

Type

flowchart

Need a custom architecture diagram?

Describe your architecture in plain English and get a production-ready Draw.io diagram in seconds. Works for AWS, Azure, GCP, Kubernetes, and more.

Generate with AI